W module Part klikamy "Create Part" i wybieramy ustawienia "Modeling Space: 3D", "Type: Deformable", "Shape: Solid->Eextrusion". Tworzymy part jak na rysunku

Widok 3D ma być mniej wiecej taki

Tworzymy drugi part z takimi samymi ustawieniami jak pierwszy zgodnie z rysunkiem.

Widok 3D ma być mniej więcej taki.

W module "Property" tworzymy sprężysty materiał o następujących parametrach zgodnie z rysunkiem.

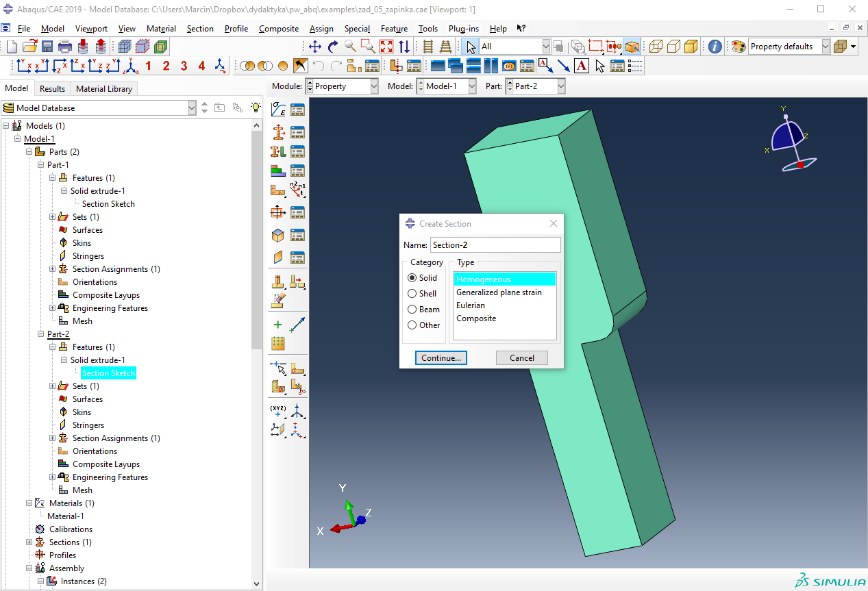
Tworzymy sekcję zgodnie z ustawieniami na rysunku i przypisujemy ją do dwóch stworzonych partów.

Przechodzimy do moduły "Assembly" i klikamy "Create Instanace". zaznaczamy dwa party i klikamy "Ok"

Ustawiamy party względem siebie tak jak na rysunku wykorzystując opcję "Translate Instance".

Przechodzimy do modułu "Step". Wybieramy "Create Step->Static General" i wybieramy ustawienia zgodnie z rysunkiem.

Przechodzimy do modułu "Interaction". Wybieramy "Create Interaction Property" następnie "Contact".

Z okienka wybieramy "Mechanical->Tangential Behavior" i ustawiamy parametry zgodnie z rysunkiem.

Ponownie z okienka wybieramy "Mechanical->Normal Behavior" i ustawiamy parametry zgodnie z rysunkiem.

Klikamy "Create Interaction", wybieramy "General Contact (Standard)" ustawiamy parametry zgodnie z rysunkiem.

Przechodzimy do modułu "Load" i tworzymy przemieszczeniowe warunki brzegowe zgodnie z rysunkiem.

Przechodzimy do modułu "Mesh" i tworzymy siatkę metody elementów skończonych.

Następnie przechodzimy do modułu "Job". Klikamy "Create Job". Nadajemy nazwę naszego zadania i klikamy "Continue". W okieniu "Edit Job" zatwierdzamy domyślne ustawienia i klikamy "Ok". Klikamy "Job Manager" wybieramy z listy nasze zadanie i klikamy "Submit". Po zakończeniu obliczeń klikamy "Results". W trakcie prowadzonych obliczeń możemy kliknąć "Monitor" w celu podejrzenia informacji o wykonywanym zadaniu.